TANVI
首页 / 产品 / 实验室产品 / 微孔滤膜-唐维过滤
微孔滤膜-唐维过滤

一、核心定义与产品定位

唐维微孔滤膜是一种由高分子材料制成的、具有连续、均匀、精确孔径的多孔薄膜。它通过筛分、吸附等物理机制,截留液体或气体中大于其孔径的微粒、细菌等杂质。

产品定位:实验室研发、生物制药、食品饮料、电子化工等领域中,进行无菌过滤、微粒去除、样品澄清的关键性基础耗材。其性能直接决定了最终过滤效果的成败。


二、主要特性与优势

  1. 精确的孔径与高截留率

    • 采用先进的生产工艺,确保孔径分布高度均匀,对大于标称孔径的颗粒(如细菌)实现近乎100%的绝对截留。

  2. 广泛的化学兼容性

    • 提供多种膜材质(如PES, PVDF, Nylon, PTFE等),可应对从水溶液到强腐蚀性有机溶剂的各种过滤介质。

  3. 高流速与低蛋白吸附

    • 特别是聚醚砜(PES) 膜,以其天生的高流速和极低的蛋白吸附特性,成为生物样品过滤的首选,能最大程度保证活性成分的回收率。

  4. 高机械强度

    • 膜本身具有一定的韧性和抗压能力,在正常操作压力下不易破裂,保证了过滤过程的可靠性。

  5. 洁净度高,无析出

    • 生产过程严格控制,确保滤膜本身不会向滤液引入额外的化学污染物或颗粒。


三、产品常规参数规格

唐维微孔滤膜的产品规格主要由以下几个维度定义:

参数类别规格选项与说明备注与推荐
膜材质混合纤维素酯(CN-CA)聚醚砜(PES)聚偏二氟乙烯(PVDF)尼龙(Nylon)聚四氟乙烯(PTFE)聚丙烯(PP)• 通用水相/生化:PES, PVDF, Nylon
• 强有机溶剂:PTFE, Nylon
• 成本优先水相:CN-CA
• 强酸强碱:PTFE
孔径0.1μm, 0.22μm, 0.45μm, 0.65μm, 0.8μm, 1.0μm, 3.0μm, 5.0μm 等• 除菌/支原体:0.1μm, 0.22μm
• 澄清/微粒去除:0.45μm, 0.65μm
• 预过滤/大颗粒去除:0.8μm及以上
直径13mm, 25mm, 47mm, 50mm, 90mm, 142mm, 293mm 等对应不同规格的过滤器,如13/25mm用于针头过滤器,47/50mm用于小型砂芯过滤器,142/293mm用于大型板框过滤器。
表面特性亲水性、疏水性• 绝大多数应用为亲水膜,用于过滤水溶液。
• 疏水膜(如疏水PTFE、PVDF)用于过滤气体、强腐蚀性液体或溶剂除菌。
颜色/格栅白色、无色透明;无格栅、PP格栅• 格栅(支撑层)主要起增强作用,防止膜在压力下破裂。
• 无色透明膜便于观察截留物。
灭菌方式未灭菌、辐照灭菌(γ射线)、环氧乙烷(EO)灭菌对于无菌工艺,必须选择预灭菌产品。γ射线灭菌是液体滤膜的首选。

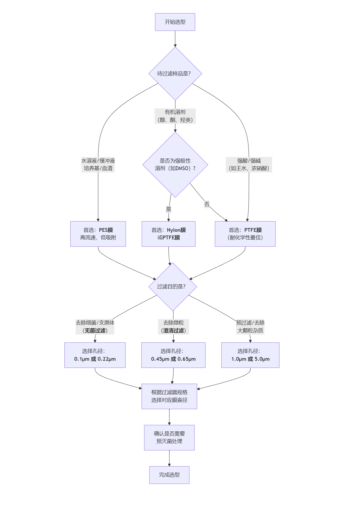
四、选型指南(如何选择正确的滤膜)

选择滤膜是一个平衡样品性质、过滤目的和操作条件的过程。可遵循以下流程图快速定位:

deepseek_mermaid_20251018_5a4f04.png

总结与核心应用

唐维微孔滤膜是实验室和工业过滤的基石。 其价值在于通过精确的物理屏障,为产品质量、实验准确性和生产过程的安全性提供了最基础的保障。

核心应用场景:

  • 制药/生物技术:细胞培养液、缓冲液、培养基、药液的无菌过滤;血清、抗生素的除菌。

  • 分析化学:HPLC、IC、GC等仪器分析前,流动相和样品的澄清过滤与脱气

  • 食品饮料:饮料、酒类的微生物检测澄清度保障

  • 电子行业:超纯水、光刻胶、高纯化学试剂的终端净化


  • 功能优势

    PP、PES、CN-CA、PTFE、尼⻰、PVDF等材质 精度(μm):0.1、0.22、0.45、1、3、5、10、20、30等

TANVI
TANVI